BRICS (Brasilia, Russia, India, China, and South Africa) was organized in 2006 by four economies from the top 10. South Africa joined in 2009. The idea behind the club was mutual assistance to provide the fastest economic growth. In this post, we look into the real GDP per capita as the principal indicator of economic growth. In our previous post, we presented Brasilia in the context of Latin America and reported mostly inertial (constant increment of $183 per year) since 1960. No dramatic fall or surge over the studied period was observed, except for the drop of $1953 in 2016. Participation in BRICS did not give Brasilia any significant economic push with the average annual increment of $210 since 2006 which is compatible with the long-term mean increment $183.
In this section, we present the other 4 BRICS members. In Figure 1, the evolution of the annual GDPpc increment is presented as a function of time (the upper panel) and GDPpc (middle panel). The annual GDPpc increment between 1960 and 2018 is $330 (2011 prices). This value is lower than in developed countries (New Zealand has $349 for the same period). The period after 1999 was the most successful in Russian history since 1960 and the average annual growth was $806 between 1999 and 2018 and $648 between 2006 and 2018. This level is the same as observed in developed countries. The fall in 2015 and 2016 was just a short term and the Russian economy returned to a healthy growth rate (the lower panel of Figure 1). Two periods in Russian history since 1960 are related to the change in political and economic concept in 1991. This change, despite the deep fall in the mid-1990s, seems to be positive in the long run and we expect that the future development will follow the inertial growth scenario with constant annual increment in the range from $500 to $700. This is possible in cooperation with other BRICS countries also experiencing extremely fast growth in the annual increment of GDPpc since the 1990s.
Figure 2 presents the case of India. This is a poor country with a long history of non-equivalent exchange with developed countries (e.g. the UK). On average, the GDP per capita has been increasing by $97 per year since 1960. Since 2000, the annual increment increased to $357 per year, however, in the longest stretch of intensive economic growth. We also expect Indian to reach a stationary growth regime with annual GDPpc growth above $500. This will move this country to the second position in the real GDP level in 10 to 15 years.
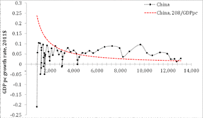
The first position in the list of the biggest economies (real GDP PPP) belongs to China. The evolution of real GDPpc since 1960 presented in Figure 3. The average increment is $208 per year. The years after 2000, were extremely successful for the Chinese economy with an average increment of $498 since 2006, and $454 since 2000. These values are already in the club of developed countries and we will not be surprised to find the Chinese economy in the list of best performers among the biggest developed countries. It is worth noting here, that the relative growth rate is the ratio of the increment and the GDPpc level. The latter is much lower for China and the rate of growth has to be much higher than in developed countries with the same GDPpc increment.
Figure 4 presents South Africa. This is the smallest BRICS economy, but it also reveals fast growth since the mid-1990s. The average increment since 1960 is $126 and $255 since 2006. There is a period of underperformance since 2014, which stopped the linear growth segment observed since 2000.
The BRICS countries are all different in many ways –
from language to history. They decided to cooperate with the BRICS club because
of different reasons except one – promote the fastest economic growth using all
possible methods of cooperation not affecting their own interest (i.e. they avoid the
non-equivalent exchange). It is hard to say which part of the observed economic
growth belongs to this cooperation, but the club is still working. We will
follow the news about BRICS cooperation and the rate of economic growth.
Figure 1. Russia. The upper panel: the annual GDPpc increment between 1961 and 2018 with the average value for the studied period of $330 (2011 prices). The middle panel: the same annual increment as a function of GDPpc level. The lower panel: the relative growth rate of the GDPpc as a function of the GDPpc.












No comments:
Post a Comment